海南省2022年高職對口單獨招生考試考前提示---(防疫安全篇)
2022年海南省高職對口單獨招生考試定于5月21日進行。為便于考生了解考試安排、考試規則及疫情防控的相關要求,現將有關事項公告如下:
一、考試時間

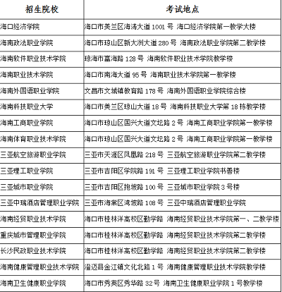
二、考試地點

三、準考證下載打印
5月18日至21日,考生可登陸海南省考試局網站,憑報考卡和密碼進入高職分類招生報名系統下載打印《準考證》??忌凑铡稖士甲C》上標注的考試地點、考場和考試時間,準時參加考試。
四、疫情防控要求
(一)自5月7日起,所有考生須通過微信或支付寶等app掃描海南省健康碼進行每日實名健康打卡??记?,相關部門將對所有考生健康碼信息進行篩查,未申領健康碼及行程碼的人員不得參加考試。
(二)考生應提前了解海南省衛健委官網最新發布的《全國風險管控地區分類和防控措施》及考點所在地疫情防控相關要求,并按屬地化進行管理,做好應考相關安排,以免耽誤考試。同時,應盡量避免與省外來瓊人員接觸、避免到人群聚集場所,密切關注自己健康碼狀況,如出現健康碼紅、黃、灰碼應及時咨詢當地衛生防疫部門,采取措施,按要求檢測核酸,及時轉碼。
(三)考試期間,所有考生進入考點須出示健康碼綠碼、行程碼綠碼及考前48小時內1次核酸檢測陰性證明,經工作人員核驗無異常后方可進入常規考點、常規考場參加考試。
(四)考試期間,所有考生進入考點須接受體溫檢測,排隊前后間隔不低于1米,減少人員接觸。考生體溫低于37.3℃方可進入考點,第一次測量體溫不合格的,可適當休息后使用其他設備或其他方式再次測量。進入考點進行體溫測量時或考試期間發熱(體溫≧37.3℃)的,經綜合評估不符合條件者,可主動放棄考試或由工作人員確定后續安排。
(五)考生需至少提前1小時或更早到達考點,確保有足夠的時間完成體溫檢測及防疫健康檢查等流程。除身份核驗時必要摘下口罩外,考生在進入考點及考試過程中必須全程佩戴口罩。
(六)依據我省疫情防控新要求,有以下任一情況者,應及時向考點學校報告,由衛健、疾控部門綜合研判后,再確定考試安排:
1.已治愈出院的確診病例和已解除集中隔離醫學觀察的無癥狀感染者,尚在隨訪及醫學觀察期內的人員。
2.尚未解除醫學觀察的密切接觸者和密切接觸者的密切接觸者。
3.21天內有國內中高風險地區旅居史者。14天內有涉疫區以及行程碼核驗帶*號的城市旅居史者。中、高風險地區按照我省最新(截至考前1天)《全國風險管控地區分類和防控措施》執行。
4.28天內有境外及香港特區、臺灣省旅居史者。
(七)考生不得隱瞞行程、隱瞞病情、瞞報健康情況,若故意隱瞞以上情況并且參加考試,造成嚴重后果的,將由相關部門依據《中華人民共和國傳染病防治法》等法律法規追究其法律責任。
五、考試紀律要求
請考生務必認真閱讀學習《考場規則》《國家教育考試違規處理辦法》(節選),了解考試有關要求及違規處理有關規定,自覺遵守考試紀律,誠信應考。
咨詢電話:0898-65853852。周一至周五正常工作時間(上午8:00-12:00,下午2:30-5:30),法定節假日除外。
附件:1.考場規則
2.國家教育考試違規處理辦法(節選)
3.考點學校聯系方式
海南省考試局
2022年4月29日
相關文章:
相關推薦:

